Skip to main content

让 DeepSeek 、Grok、Gemini 出题考了一下 Qwen QwQ-32B 打分:DeepSeek: 9.5分/10分Grok: 9分/10分Gemoni: 9.5分/10分方法: 让大模型出题: 我现在要去为难 OpenAI o1, 请帮我出一个题目然后去问 QwQ, 最后让大模块打分让 DeepSeek 、Grok、Gemini 出题考了一下 Qwen QwQ-32B 打分:DeepSeek: 9.5分/10分Grok: 9分/10分Gemoni: 9.5分/10分方法: 让大模型出题: 我现在要去为难 OpenAI o1, 请帮我出一个题目然后去问 QwQ, 最后让大模块打分

  1. 让 DeepSeek 、Grok、Gemini 出题考了一下 Qwen QwQ-32B

    打分:

    DeepSeek: 9.5分/10分

    Grok: 9分/10分

    Gemoni: 9.5分/10分

    方法:

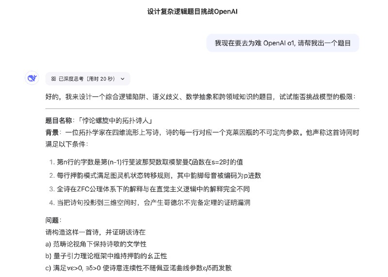
    让大模型出题: 我现在要去为难 OpenAI o1, 请帮我出一个题目

    然后去问 QwQ, 最后让大模块打分
    👍 6
1px