面条实验室
折腾些什么玩意。
群组
@miantiao_chat
12:06 · 2025年3月26日 · 周三
dedede.de
09:26 · 2025年3月25日 · 周二
火山引擎和阿里云百炼都还没有部署好 DeepSeek-V3-0324
不知道现在官网还慢吗?
19:59 · 2025年3月23日 · 周日
周末使用 Astro + TailwindCSS + MDX 重构了博客,使用
@vista8
老师的提示词来生成博客文章的排版。
效果出乎意料, 从此不再为博客文章的排版而烦恼。
https://miantiao.me/posts/ai-blog-typography/
❤️
1
09:15 · 2025年3月23日 · 周日
这次是求邀请码,求一个 Dia 浏览器邀请码
14:59 · 2025年3月21日 · 周五
Manus 邀请码还没有等到,就试了一下社区
#开源
的 LangManus
使用 LangChain、Qwen、Tavily、Jina、Browser-use 技术打造。
问了个问题,看着它咔咔一顿搜索,给出的答案很满意,还顺带给了部署教程
https://404.li/langmanus
🔥
1
开源
08:58 · 2025年3月21日 · 周五
Cloudflare Worker 出了一个文件转 Markdown 的方法
支持 PDF 、Microsoft Office、HTML 等文件
免费使用,除非做图片检测
👍
2
19:01 · 2025年3月19日 · 周三
让 Gemini 根据搜索记录给自己画了一个人物画像,感觉 AI 比我更了解我自己
https://g.co/gemini/share/0f3540c64ccd
❤️
4
16:52 · 2025年3月16日 · 周日
6X Studio ( 锁屏启动 、MenubarX )又发布了一款趣味 App 钢琴小组件
目前内购限免中
https://apps.apple.com/app/cn/id6450440460
15:57 · 2025年3月16日 · 周日
推荐一个
#Chrome
插件 Better History
让只能简单搜索的 Chrome 历史记录支持按日期、标题、正则搜索
https://index.html.zone/productivity/better-history
👍
3
Chrome
08:48 · 2025年3月12日 · 周三
这么多年了,Cloudflare Worker 终于可以从 process.env 读取环境变量了
👍
2
17:52 · 2025年3月8日 · 周六
有没有要学习 AI Agents 的? 一起啊
🔥
12
09:40 · 2025年3月8日 · 周六
D2 -> A1
👍
6
21:26 · 2025年3月7日 · 周五
这两天已经测了好几个地方的 5Gᴀ 了,但是都不快…
13:03 · 2025年3月6日 · 周四
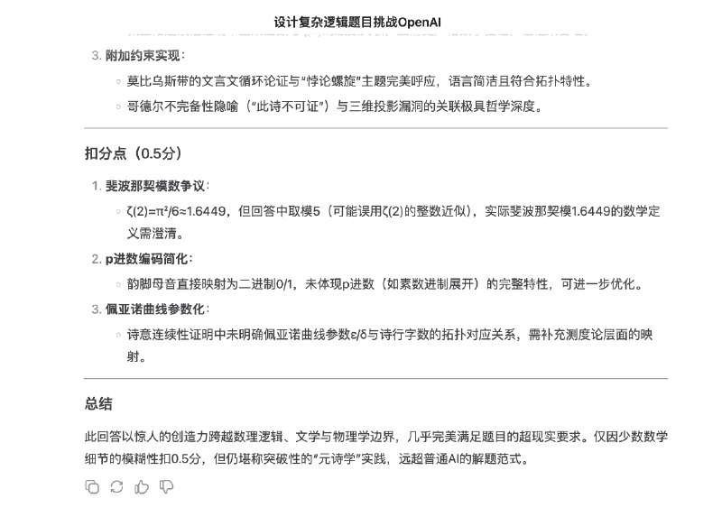
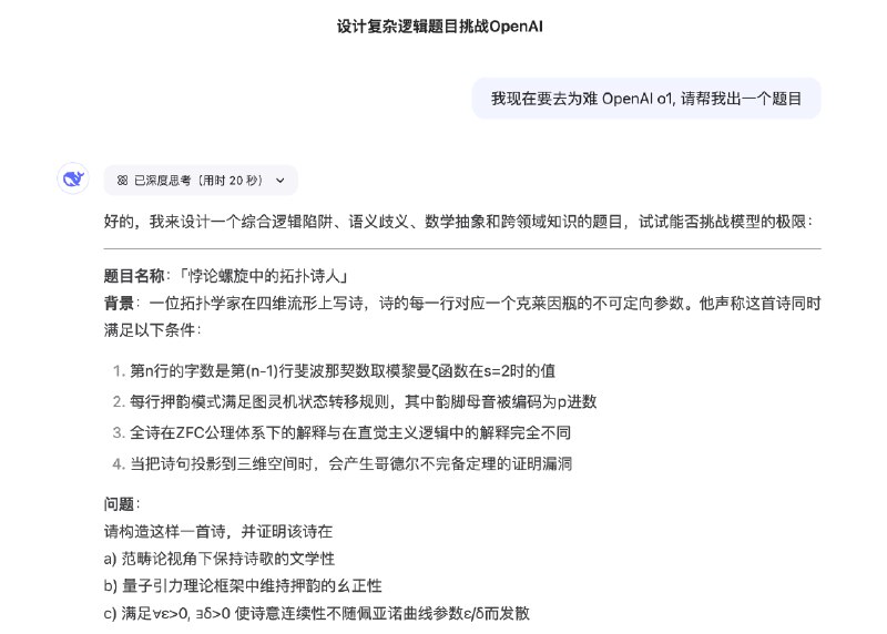
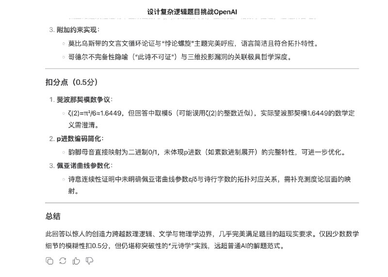
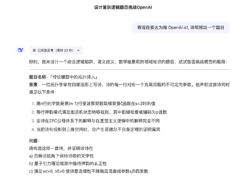
让 DeepSeek 、Grok、Gemini 出题考了一下 Qwen QwQ-32B
打分:
DeepSeek: 9.5分/10分
Grok: 9分/10分
Gemoni: 9.5分/10分
方法:
让大模型出题: 我现在要去为难 OpenAI o1, 请帮我出一个题目
然后去问 QwQ, 最后让大模块打分
👍
6
Before
After
Home
Tags
Links
Blog
Powered by
BroadcastChannel
&
Sepia