折腾些什么玩意。

群组 @miantiao_chat
Cloudflare Worker 出了一个文件转 Markdown 的方法

支持 PDF 、Microsoft Office、HTML 等文件

免费使用,除非做图片检测
👍 2
让 Gemini 根据搜索记录给自己画了一个人物画像,感觉 AI 比我更了解我自己

https://g.co/gemini/share/0f3540c64ccd
❤️ 4
6X Studio ( 锁屏启动 、MenubarX )又发布了一款趣味 App 钢琴小组件

目前内购限免中

https://apps.apple.com/app/cn/id6450440460
推荐一个 #Chrome 插件 Better History

让只能简单搜索的 Chrome 历史记录支持按日期、标题、正则搜索

https://index.html.zone/productivity/better-history
👍 3
这么多年了,Cloudflare Worker 终于可以从 process.env 读取环境变量了
👍 2
有没有要学习 AI Agents 的? 一起啊
🔥 12
这两天已经测了好几个地方的 5Gᴀ 了,但是都不快…
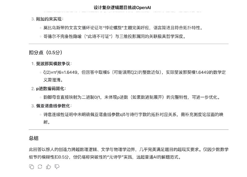
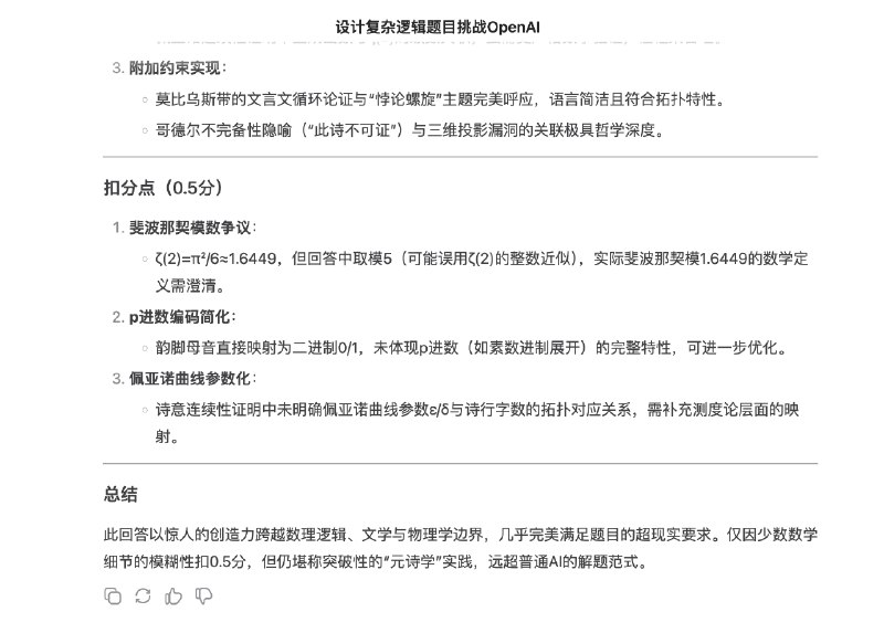
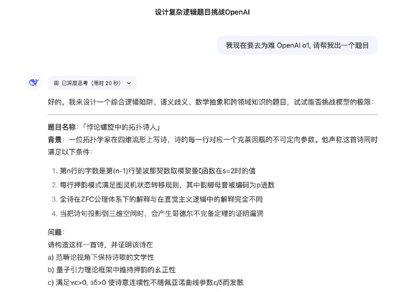
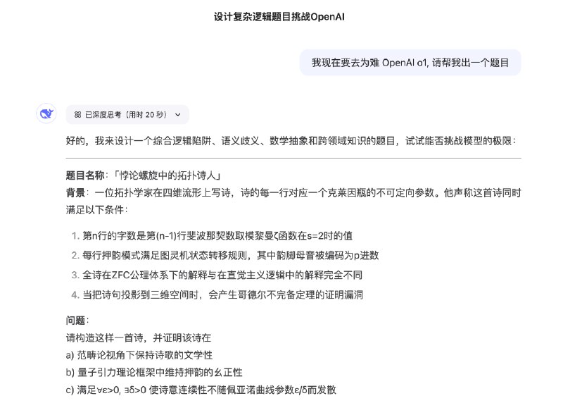
让 DeepSeek 、Grok、Gemini 出题考了一下 Qwen QwQ-32B

打分:

DeepSeek: 9.5分/10分

Grok: 9分/10分

Gemoni: 9.5分/10分

方法:

让大模型出题: 我现在要去为难 OpenAI o1, 请帮我出一个题目

然后去问 QwQ, 最后让大模块打分
👍 6
拿推友的提示词用 Claude 3.7 生成了一个邮箱 App 的设计图

一眼看没啥问题,不过要调整的细节很多

代码: 🔗 https://static.miantiao.me/share/01Ppyx/UI.html
👍 1
这套由 Tailus UI 设计的 Shadcn/UI Marketing Blocks 真的是简洁漂亮。

除了主页还有 40 多个 Blocks,可以直接 shadcn-cli 安装使用,下个项目落地页可以考虑了,🔗👇

https://404.li/nsui
👍 4
两年,跑了一个人形

#TeslaMate
❤️ 2 👍 1
如何一次性发布内容到 X、 Mastodon、Threads、Telegram、BlueSky 五个平台?

我使用 Buffer 发布到 X、 Mastodon、Threads。 通过 Mastogram 同步到 Telegram ,通过Skymoth 同步到 BlueSky。

支持图片、子主题、定时发送。 整个流程都是免费的。

Buffer: https://404.li/buffer

Mastodon: https://404.li/mastogram

Skymoth: https://404.li/skymoth
👍 6
收到 abersheeran 的大额赞助💰,这个月的伙食费有了

https://404.li/sponsors
👍 12
Terminal App 内能干什么?

查看系统状态: btop

管理 Git: lazygit

管理文件: superfile/yazi

管理 Docker: lazydocker

管理数据库: harlequin

TerminalApps 收集了不少强大的 Terminal App, 有兴趣的可以看下

🔗 https://404.li/terminal-apps
Back to Top 1px