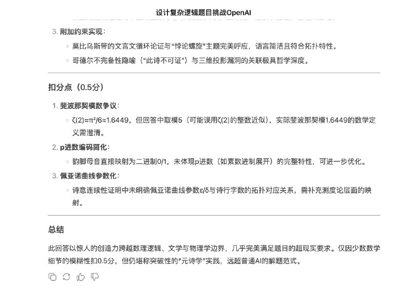
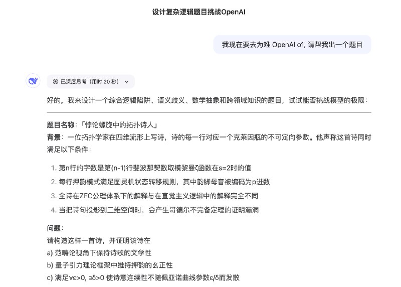
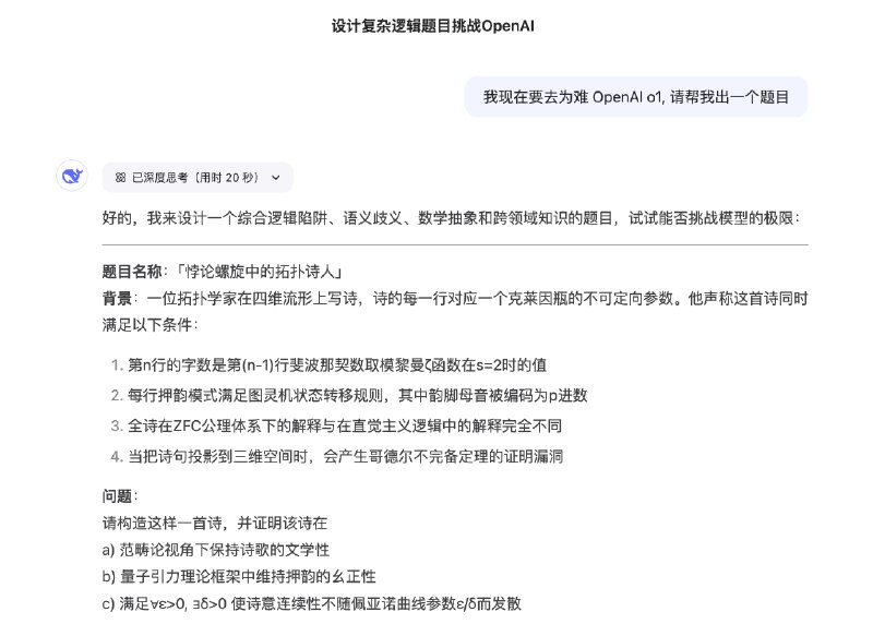
13:03 · 2025年3月6日 · 周四 × × × × 让 DeepSeek 、Grok、Gemini 出题考了一下 Qwen QwQ-32B 打分:DeepSeek: 9.5分/10分Grok: 9分/10分Gemoni: 9.5分/10分方法: 让大模型出题: 我现在要去为难 OpenAI o1, 请帮我出一个题目然后去问 QwQ, 最后让大模块打分 👍 6
22:12 · 2025年3月4日 · 周二 × 拿推友的提示词用 Claude 3.7 生成了一个邮箱 App 的设计图一眼看没啥问题,不过要调整的细节很多代码: 🔗 https://static.miantiao.me/share/01Ppyx/UI.html 👍 1
21:13 · 2025年3月3日 · 周一 × 这套由 Tailus UI 设计的 Shadcn/UI Marketing Blocks 真的是简洁漂亮。除了主页还有 40 多个 Blocks,可以直接 shadcn-cli 安装使用,下个项目落地页可以考虑了,🔗👇https://404.li/nsui 👍 4
18:05 · 2025年3月2日 · 周日 × 如何一次性发布内容到 X、 Mastodon、Threads、Telegram、BlueSky 五个平台?我使用 Buffer 发布到 X、 Mastodon、Threads。 通过 Mastogram 同步到 Telegram ,通过Skymoth 同步到 BlueSky。支持图片、子主题、定时发送。 整个流程都是免费的。Buffer: https://404.li/buffer Mastodon: https://404.li/mastogram Skymoth: https://404.li/skymoth 👍 6
11:01 · 2025年3月1日 · 周六 × × × × Terminal App 内能干什么?查看系统状态: btop管理 Git: lazygit管理文件: superfile/yazi管理 Docker: lazydocker管理数据库: harlequin TerminalApps 收集了不少强大的 Terminal App, 有兴趣的可以看下🔗 https://404.li/terminal-apps
10:20 · 2025年2月22日 · 周六 AI Engineer Pack 第三期上线了bolt. new 三个月,Notion AI 6个月, Exa 50$,Firecrawl $100,Render $50, Wordware $50 都是最近用到的服务还有 Raycast, Resend , Dub 一大堆服务的折扣。还没有申请的开发者可以免费申请了,链接 👇https://404.li/ai-engineer Aiengineerpack AI Engineer Pack by ElevenLabs The AI Engineer Pack by ElevenLabs is the AI starter pack that every developer needs. It offers AI developers exclusive access to premium tools and services, including ElevenLabs, Mistral, Perplexity, and many more. Enhance your AI projects with this comprehensive…