折腾些什么玩意。

群组 @htmlzone 作者 @ccbikai
有没有要学习 AI Agents 的? 一起啊
这两天已经测了好几个地方的 5Gᴀ 了,但是都不快…
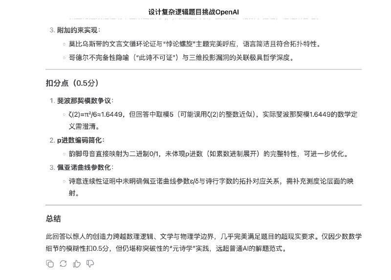
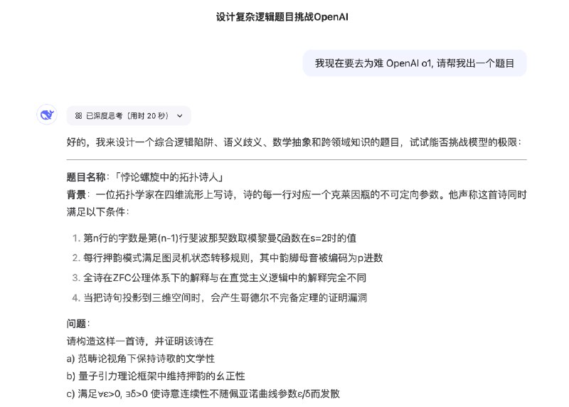
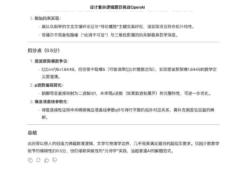
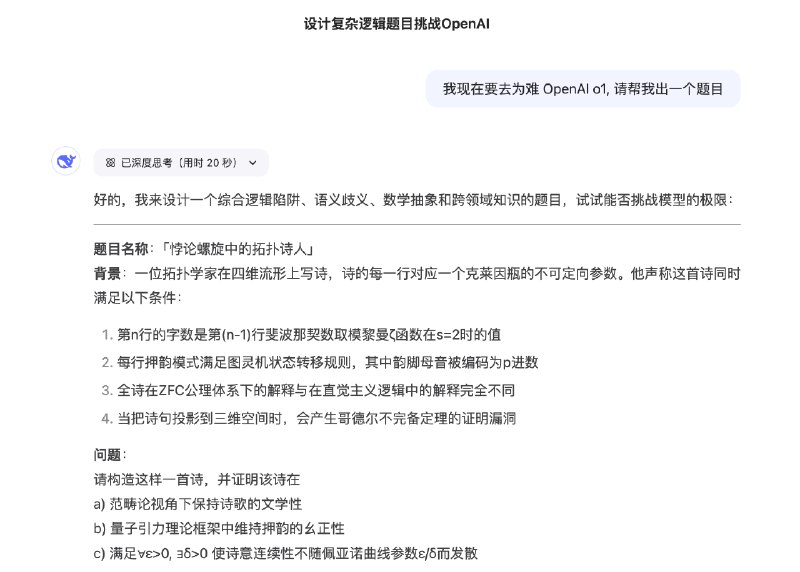
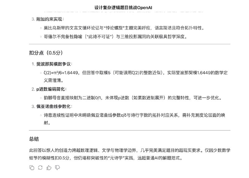
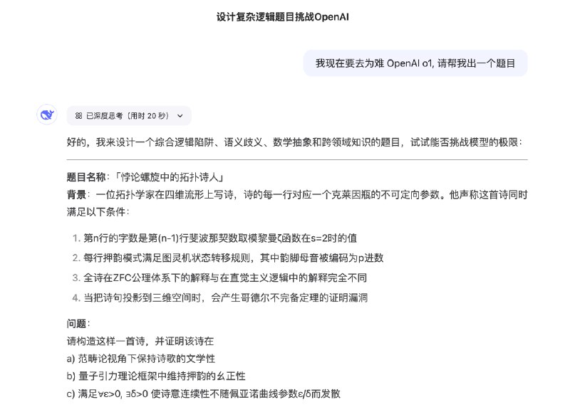
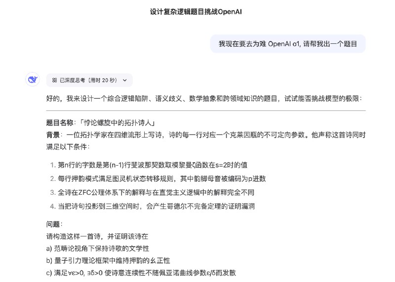
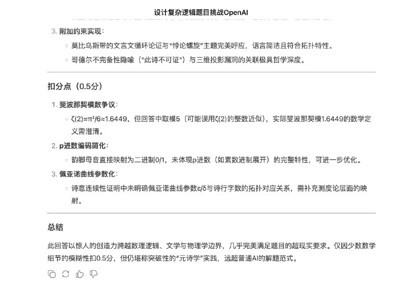
让 DeepSeek 、Grok、Gemini 出题考了一下 Qwen QwQ-32B

打分:

DeepSeek: 9.5分/10分

Grok: 9分/10分

Gemoni: 9.5分/10分

方法:

让大模型出题: 我现在要去为难 OpenAI o1, 请帮我出一个题目

然后去问 QwQ, 最后让大模块打分
拿推友的提示词用 Claude 3.7 生成了一个邮箱 App 的设计图

一眼看没啥问题,不过要调整的细节很多

代码: 🔗 https://static.miantiao.me/share/01Ppyx/UI.html
这套由 Tailus UI 设计的 Shadcn/UI Marketing Blocks 真的是简洁漂亮。

除了主页还有 40 多个 Blocks,可以直接 shadcn-cli 安装使用,下个项目落地页可以考虑了,🔗👇

https://404.li/nsui
如何一次性发布内容到 X、 Mastodon、Threads、Telegram、BlueSky 五个平台?

我使用 Buffer 发布到 X、 Mastodon、Threads。 通过 Mastogram 同步到 Telegram ,通过Skymoth 同步到 BlueSky。

支持图片、子主题、定时发送。 整个流程都是免费的。

Buffer: https://404.li/buffer

Mastodon: https://404.li/mastogram

Skymoth: https://404.li/skymoth
收到 abersheeran 的大额赞助💰,这个月的伙食费有了

https://404.li/sponsors
Terminal App 内能干什么?

查看系统状态: btop

管理 Git: lazygit

管理文件: superfile/yazi

管理 Docker: lazydocker

管理数据库: harlequin

TerminalApps 收集了不少强大的 Terminal App, 有兴趣的可以看下

🔗 https://404.li/terminal-apps
AI Engineer Pack 第三期上线了

bolt. new 三个月,Notion AI 6个月, Exa 50$,Firecrawl $100,Render $50,

Wordware $50 都是最近用到的服务

还有 Raycast, Resend , Dub 一大堆服务的折扣。

还没有申请的开发者可以免费申请了,链接 👇

https://404.li/ai-engineer AI Engineer Pack by ElevenLabs
上次薅的 Novita AI 的 $500 三个月有效。

大概率用不完了,搭了一个聊天助手支持联网。

有需要的拿去用吧: https://404.li/mtbot

字节的火山引擎也开始邀请送 15 元代金券了,快来注册了 https://404.li/volcengine
Back to Top 1px